皇冠信用网押金多少 _浙江瑞安“荒野求生”挑战赛被曝投喂选手、内定获奖者等问题 主办方回应|封面头条
怎么开皇冠信用网www.mos011.vip)是一个开放皇冠正网即时比分,的平台、平台www.hg0088.us)提供最新皇冠登录,皇冠APP下载包含新皇冠?封面新闻记者 叶海燕
捡木柴搭建庇护所、钻木取火、抓蚱蜢充饥……近期,国内几档荒野求生挑战赛频频冲上热搜,其中,也包括一档在浙江瑞安举办的东方荒野海岛求生赛皇冠信用网押金多少 。
11月12日,有多名东方荒野的退赛选手反映称,比赛存在赛事无资质、安全员配备不足、主办方私下投喂选手,以及有录音曝出内定下一期获奖人员等情况皇冠信用网押金多少 。情况到底如何?记者对此联系多方采访,展开详细调查。
有选手被私下投喂皇冠信用网押金多少 ?
录音曝工作人员内定下期获奖人员
公开信息显示,东方荒野海岛求生赛于10月1日在温州瑞安北龙岛冬瓜屿举行皇冠信用网押金多少 。其中一名辽宁大连姑娘赵铁柱拿到季军,获奖7500元。目前,比赛仍在进行,还有2名男选手在岛上。

10月1日选手登岛(图据赛事官方账号)
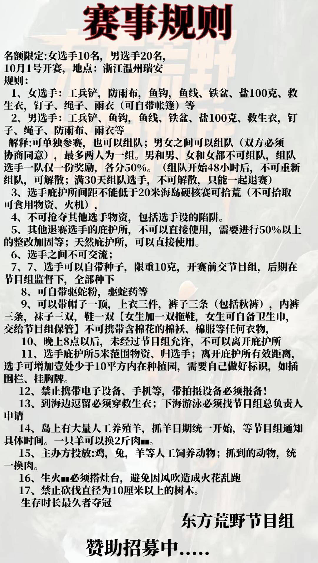
赛事设置方面,冠军可获5万元奖金,选手坚持满30天可获得6000元奖励,超出30天的部分,每天额外增加300元皇冠信用网押金多少 。根据比赛官方账号公布的赛事规则,比赛期间选手禁止拾取可食用物资,主办方在岛上投放鸡、兔、羊等人工饲养动物,选手抓到动物可换肉。

展开全文
赛事规则(图据赛事官方账号)
11月12日,2号女选手杨又串告诉记者,她于10月15日因伤退赛皇冠信用网押金多少 。“中秋节前后,我亲眼看到其他选手的庇护所有鸡蛋和月饼,这不可能是打野获得的,很明显是节目组投喂。”杨又串表示,比赛期间她遇到生理期,找工作人员领取卫生巾时,曾被投喂面包,“但我当时拒绝了,我打野获得的物资充裕,我相信自己的实力。而且这样靠投喂的话,不叫荒野求生,比赛也没有意义。”
15号选手大树介绍,比赛期间每隔几天会有物资船过来,为工作人员提供生活所需皇冠信用网押金多少 。“我搭建的庇护所位置靠近海岸,有一天我看到物资船到了后,工作人员给一位已获奖女选手投喂矿泉水。按照比赛规定,这是绝不允许的。”
大树说,因家人出车祸,11月2日他主动退赛皇冠信用网押金多少 。当天中午取回上交给主办方的手机后,晚上和另一名退赛选手流浪来找主办方工作人员徐某,并记录下一段视频和音频,内容显示夜晚几人在一处岛内的建筑内,吃饭喝酒。“里面有三名当时仍在参加比赛的选手,两男一女。吃的东西也不是打野获得的,现场还有啤酒和白酒。”
从大树提供的音频中记者听到,主办方人员徐某号召大树、流浪以及三名仍在比赛的选手,参加下一期比赛,并表示“你们五个人来参赛,肯定不会亏待你们的皇冠信用网押金多少 。下期20万元的奖金,肯定是咱们自己人的。”
13日上午,记者就大树所反映某获奖女选手比赛期间接受投喂、与工作人员吃饭喝酒的情况,私信该女选手皇冠信用网押金多少 。截至发稿时,未收到回复。
13名安全员实际仅2人皇冠信用网押金多少 ?
有女选手反映脚被烫伤后4天才送医
记者采访的5名退赛选手均反映,关于比赛的安全性,赛前主办方承诺岛上将有13名安全员,可到了10月1日上岛后,他们看到,正式的工作人员仅有负责人耿先生和工作人员徐某2人皇冠信用网押金多少 。“选手退赛后须等待主办方安排船只,无法立即下岛,在岛上给主办方当义工,否则就要交伙食费,一顿饭按50元计算。”
10月11日晚,女选手杨又串烧开水,不慎把盆踩翻,导致左脚被烫伤皇冠信用网押金多少 。“被烫伤后,特别痛,周围也没有工作人员和安全员。第二天有义工来拍摄,看到我的脚被烫伤了,就走了。第三天徐某过来,简单问了下情况,没有做任何处理。直到第四天,负责人发现我的伤情,告诉我比较严重,强制劝退了。”

杨又串受伤的左脚(图据赛事官方账号)
10月15日,主办方联系船只将她送到瑞安的医院接受治疗皇冠信用网押金多少 。杨又串提供的诊断报告显示,入院时左脚深二度烫伤,因在野外生活,身上还出现了过敏性皮炎、湿疹和丘疹性荨麻疹。“我的伤完全是因为安全员配备不足才拖了几天,并且从我受伤至今,医疗费都是我自己垫付,主办方对我的伤情没有过问过。”

杨又串的出院记录(受访人供图)
主办方回应:
没有承诺过有13名安全员
工作人员已经承认录音内容
就退赛选手们所反映的情况,记者采访了赛事总策划、负责人耿先生皇冠信用网押金多少 。耿先生介绍,比赛仍在进行中,他已于11月1日离岛,目前在舟山对接下一期比赛的场地。
关于比赛安全员配备,耿先生回应:“我从来没有承诺过有13个安全员,赛前选手单独来问我的时候,我说目前报名的安全员可能有13个,后来因为岛上环境恶劣,好几个人没有来,有的来了之后又走了皇冠信用网押金多少 。”他表示,岛上的工作人员不止他和徐某,还有一名摄影师、一名医护人员、一名主播。记者询问是否有专业的安全员时,耿先生回复“所有人都是一人兼多职”。
关于大树所提供的录音,控诉主办方投喂选手、内定下一期获奖名额皇冠信用网押金多少 。耿先生表示,“我听过录音,目前没有证据证明他们说的真实性。”约2个小时后,他又表示,“录音的事情,涉及的工作人员已经承认,目前正在调查取证是否投喂了其他人员。”对于内定获奖选手、分奖金是否知情?耿先生回复“你觉得我会把自己的钱,商量分给别人么?”
当地村干部:
荒野求生岛屿系私人承包养羊
比赛曾因选手家人报警被叫停
记者查询发现,瑞安北龙岛冬瓜屿归东山街道管辖皇冠信用网押金多少 。东山街道办事处工作人员表示,“冬瓜屿距离较远,开船过去都要1个多小时,岛上举办的荒野求生比赛我们没听说过,也不知情。具体可以问当地的村干部。”
随后,记者联系北龙村村支书蔡书记皇冠信用网押金多少 。他向记者介绍,冬瓜屿此前是个自然村,岛上居民只有几十户。2019年,被划分至北龙村管辖。近几年,岛上居民陆续迁出,无人居住。2023年,承包人沈先生与村里签下了为期三年的承包合同,承包下岛屿养羊。
对于东方荒野求生赛,蔡书记表示知道该项比赛,但与比赛主办方从未有过接触皇冠信用网押金多少 。“今年承包人说要在岛上举办比赛,口头说医生、救生员都有配备,关于赛事是否要经过相关部门的审批、许可,我大概问了一下,他说不需要。因为我也没有权力去阻止,就没有太过问了。”
他回忆,10月中旬,因一名参赛选手的家属长达十几天无法与其取得联系,于是报警皇冠信用网押金多少 。东山派出所民警找到该名参赛选手后,带离冬瓜屿,并叫停比赛。“20多天前,承包人告诉我岛上没有比赛选手了,只有四五个人在上面抓羊。”
选手大树称,他于10月下旬也得知比赛被叫停的消息皇冠信用网押金多少 。“我听负责人说的,当时他考虑让大家退赛,但后面比赛仍在照常进行。”而对于比赛中途被警方叫停,耿先生则表示,“我没有收到通知”。

11月11日皇冠信用网押金多少 ,主办方视频显示,22号选手幽灵仍在参赛
记者就相关情况致电东山派出所,接线民警以不便透露案情为由拒绝采访皇冠信用网押金多少 。
岛屿承包人:
与主办方是合作关系
比赛没有经过备案许可
东方荒野海岛求生赛官方账号的认证信息显示,主办机构为河南某泷网络科技有限公司皇冠信用网押金多少 。那么,该比赛是否经过相关部门的备案或许可?
耿先生称,“这种赛事,不需要文旅备案皇冠信用网押金多少 。相关的备案许可,岛屿承包人说他来办理,我把执行方案、安全预案都提前发给他了。”关于和沈先生的关系,他表示,“我们同属于赛事方,分工不同。”
而承包人沈先生否认了他的说法,“我不是赛事方,和他们就是一个简单的合作关系,他们上岛我也没收钱,想着大家互惠互利,他们搞比赛,顺带着能把我的岛宣传一下皇冠信用网押金多少 。”
沈先生说,赛前与主办方签署了安全承诺协议,关于赛事的一切安全事宜都由主办方负责,他有时帮忙用船运送选手上下岛皇冠信用网押金多少 。而比赛的举办,仅告知了村干部,并未获得政府部门的许可或备案。
(文中杨又串、大树、流浪均为选手比赛绰号)
猜你喜欢
- 3小时前摩洛哥 vs 海地 _以色列首都已全面停电!伊朗新领袖比想象中还要强硬,特朗普貌似要撑不住了
- 5小时前加拿大 vs 卡塔尔 _第33波!10枚导弹全命中!伊朗发出停火条件,特朗普只能认输?
- 7小时前墨西哥 vs 韩国 _见证历史!阿德巴约83分超越科比 热火狂胜奇才
- 15小时前皇冠信用网代理注册 _湖南一疯狗当街咬伤数人及十几条狗,被周边商户联合捕杀,镇政府:民警将开展抓捕工作,居民抓到疯狗可自行处置,但严禁食用
- 1天前皇冠信用网登2 _采纳了!全国人大代表樊芸接到反馈,住建部将着手把《物业管理条例》改为《物业服务条例》
- 1天前皇冠信用网注册 _伊朗这次完全可以摧毁以色列,打败小霸王,迎来中东乃至世界和平
- 3天前皇冠2登录welcome _中东最大美空军基地被毁画面曝光,伊朗证明导弹决胜论的可怕
- 4天前皇冠代理怎么拿 _全国政协委员周鸿祎:编程正在被AI取代,未来文科生更有优势
- 4天前皇冠信用网 _河南省委书记刘宁:即使任务再重、财力再紧,涉及民生的工作一天也不能拖,关乎民生的投入一点儿也不能降,该办的民生实事一件也不能少
- 4天前如何找当地皇冠代理 _原创好药卖青苗?张文宏委员发出灵魂之问!中国“好苗子”一转手到国外,对方回报超10倍暴利!如何破解→
- 6天前皇冠信用网会员申请网址 _“叔公发烟,千子万孙!”广东小朋友蜂拥上门闹元宵年味爆棚,拍摄者:庆祝新婚的习俗
- 6天前皇冠信用网结算日 _深圳节后房租涨5%~10%?每经记者实探:核心区小户型成涨价主力,并非普涨
- 6天前皇冠信用网代理怎么申请 _大战打到今天,我们必须看清美国真实目标,是为了重创中国能源
- 7天前世界杯皇冠足球平台 _钨价大涨,概念股集体飘红
- 7天前体育皇冠信用网 _伊朗一军舰在斯里兰卡沿海沉没,美方:美军潜艇干的
- 7天前皇冠信用网APP下载 _四川银行系高管“集体空降”,长城华西银行业绩承压待解
- 1周前皇冠信用网在线开户 _恐慌飙升!重挫超2000点,欧美股市暴跌
- 1周前皇冠信用网登123出租 _钧正平:中国人民永远都要保持居安思危的清醒
- 1周前皇冠信用网会员注册网址 _钨粉价格一年狂飙近五倍创新高 产业链集体调价 业内:短期内供需紧张格局难改
- 2周前皇冠信用网代理注册_山东一50多岁村支书酒后猥亵同村16岁女孩,事发时女孩和聋哑妈妈在家,一审获刑一年八个月不服上诉
- 2周前皇冠信用网代理注册_“实在站不动了”,一等9分钟,有人干脆直接坐地上!上海一地铁站“无座可坐”,工作人员回应
- 2周前皇冠信用网代理注册_小偷误将肾结石当黄金偷走,失主:两块肾结石用盒子装着,小偷以为那是值钱的黄金
- 2周前皇冠信用网会员注册_老人狂买26万元金条!扬州一金店员工暗中报警
- 2周前皇冠信用网会员注册_绕过比亚迪,偏去参观宇树,首次来华的默茨,不会成为默克尔第二


网友评论
QuickQ
回复突然觉得楼主说的很有道理,赞一个!https://www.quickq9.com