皇冠登3管理出租 _王迅不幸逝世,官网已变黑白
皇冠信用网出租足球(www.hg0088.us)是皇冠体育官方线上投注平台、(开放皇冠体育信用网和皇冠体育现金网代理申请,皇冠体育信用网和皇冠体育现金网会员注册,线上来源:复旦大学官网、潇湘晨报
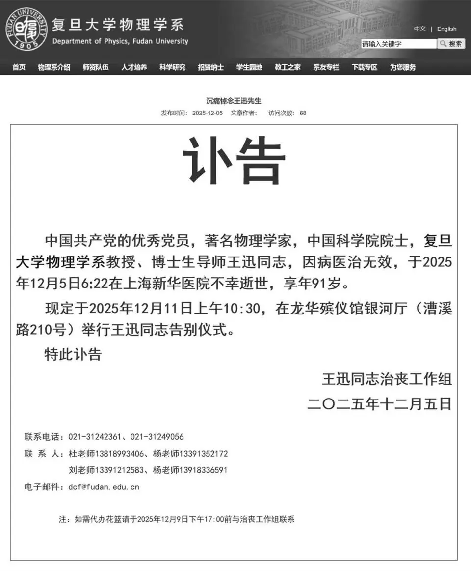
12月5日晚,据复旦大学物理学系官网消息,中国共产党的优秀党员,著名物理学家,中国科学院院士,复旦大学物理学系教授、博士生导师王迅同志,因病医治无效,于2025年12月5日6时22分在上海新华医院不幸逝世,享年91岁皇冠登3管理出租 。

定于12月11日上午10时30分,在龙华殡仪馆银河厅(漕溪路210号)举行告别仪式皇冠登3管理出租 。

讣告(截图自复旦大学官网)
目前,复旦大学官网已变为灰白色,悼念王迅院士皇冠登3管理出租 。

展开全文
(截图自复旦大学官网)
王迅,1934年生于上海,1960年以复旦大学物理学系副博士身份毕业,同年留校任教皇冠登3管理出租 。1999年当选中国科学院院士。历任复旦大学半导体物理教研室副主任,微电子教研室副主任,表面物理研究室副主任、主任,应用表面物理国家重点实验室主任、学术委员会主任,复旦大学学术委员会副主任,复旦大学研究生教育指导委员会主任等职。曾担任国际纯粹与应用物理联合会(IUPAP)半导体委员会委员(1993—1999年)、国际学术刊物《Surface Science》顾问编委。
在复旦,王迅的名字与几个身份紧密相连,谢希德先生的学生、表面物理的奠基人、亲切的“王老师”皇冠登3管理出租 。始于一场与物理的相遇,成于对教育事业的坚守,最终化为一种甘为人梯的精神传承。
解放日报2009年曾报道,王迅当选院士后,年近古稀,成果丰硕的他自愿当起了“代课教师”,给大一新生上《大学物理》课皇冠登3管理出租 。他对此解释称,教大一年级学生的课,就有机会和他们面对面地零距离接触,可以消除他们心目中认为院士是高不可攀的神秘感。他有些得意地称,自己打破了物理系上课教师的年龄纪录,也可能是目前复旦大学给本科生上课“最老的老头”。

王迅(图源复旦大学物理学系官网)
据公开报道,被誉为“当代毕昇”的中国科学院院士、中国工程院院士、汉字激光照排技术创始人王选是王迅的弟弟,他已于2006年去世皇冠登3管理出租 。
猜你喜欢
- 3小时前摩洛哥 vs 海地 _以色列首都已全面停电!伊朗新领袖比想象中还要强硬,特朗普貌似要撑不住了
- 5小时前加拿大 vs 卡塔尔 _第33波!10枚导弹全命中!伊朗发出停火条件,特朗普只能认输?
- 7小时前墨西哥 vs 韩国 _见证历史!阿德巴约83分超越科比 热火狂胜奇才
- 15小时前皇冠信用网代理注册 _湖南一疯狗当街咬伤数人及十几条狗,被周边商户联合捕杀,镇政府:民警将开展抓捕工作,居民抓到疯狗可自行处置,但严禁食用
- 1天前皇冠信用网登2 _采纳了!全国人大代表樊芸接到反馈,住建部将着手把《物业管理条例》改为《物业服务条例》
- 1天前皇冠信用网注册 _伊朗这次完全可以摧毁以色列,打败小霸王,迎来中东乃至世界和平
- 3天前皇冠2登录welcome _中东最大美空军基地被毁画面曝光,伊朗证明导弹决胜论的可怕
- 4天前皇冠代理怎么拿 _全国政协委员周鸿祎:编程正在被AI取代,未来文科生更有优势
- 4天前皇冠信用网 _河南省委书记刘宁:即使任务再重、财力再紧,涉及民生的工作一天也不能拖,关乎民生的投入一点儿也不能降,该办的民生实事一件也不能少
- 4天前如何找当地皇冠代理 _原创好药卖青苗?张文宏委员发出灵魂之问!中国“好苗子”一转手到国外,对方回报超10倍暴利!如何破解→
- 6天前皇冠信用网会员申请网址 _“叔公发烟,千子万孙!”广东小朋友蜂拥上门闹元宵年味爆棚,拍摄者:庆祝新婚的习俗
- 6天前皇冠信用网结算日 _深圳节后房租涨5%~10%?每经记者实探:核心区小户型成涨价主力,并非普涨
- 6天前皇冠信用网代理怎么申请 _大战打到今天,我们必须看清美国真实目标,是为了重创中国能源
- 7天前世界杯皇冠足球平台 _钨价大涨,概念股集体飘红
- 7天前体育皇冠信用网 _伊朗一军舰在斯里兰卡沿海沉没,美方:美军潜艇干的
- 7天前皇冠信用网APP下载 _四川银行系高管“集体空降”,长城华西银行业绩承压待解
- 1周前皇冠信用网在线开户 _恐慌飙升!重挫超2000点,欧美股市暴跌
- 1周前皇冠信用网登123出租 _钧正平:中国人民永远都要保持居安思危的清醒
- 1周前皇冠信用网会员注册网址 _钨粉价格一年狂飙近五倍创新高 产业链集体调价 业内:短期内供需紧张格局难改
- 2周前皇冠信用网代理注册_山东一50多岁村支书酒后猥亵同村16岁女孩,事发时女孩和聋哑妈妈在家,一审获刑一年八个月不服上诉
- 2周前皇冠信用网代理注册_“实在站不动了”,一等9分钟,有人干脆直接坐地上!上海一地铁站“无座可坐”,工作人员回应
- 2周前皇冠信用网代理注册_小偷误将肾结石当黄金偷走,失主:两块肾结石用盒子装着,小偷以为那是值钱的黄金
- 2周前皇冠信用网会员注册_老人狂买26万元金条!扬州一金店员工暗中报警
- 2周前皇冠信用网会员注册_绕过比亚迪,偏去参观宇树,首次来华的默茨,不会成为默克尔第二


网友评论