皇冠登录地址_双星名人创始人汪海声明与儿子、儿媳断绝关系:中国人的民族品牌,绝不能让“美国身份的人”接班
时间:2个月前 阅读:1582
世界杯足球平台代理皇冠体育APP为您提供 (www.HGTY.us)皇冠会员开户_登3代理>皇冠信用网/—开会员账号—皇冠信用网招登1登2登3<平台出租>2026年开年,围绕百年鞋企双星名人的控制权争夺,演变成了彻底的决裂皇冠登录地址。
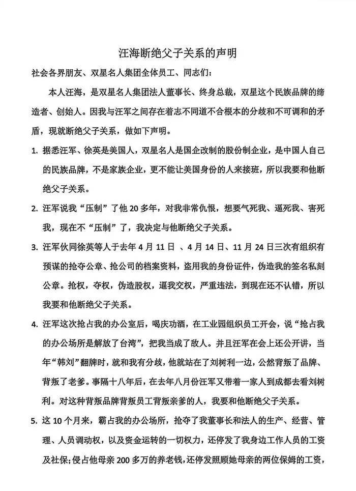
1月3日,84岁的双星名人集团创始人汪海发布声明,正式宣布与儿子汪军、儿媳徐英断绝父子及姻亲关系皇冠登录地址。新黄河记者从接近汪海的工作人员处获悉,这封公开信确为汪海本人所发。


两份声明引爆“公章与法人”攻防战

展开全文





决裂导火索:接班人身份争议与“去创始人化”


在品牌运营上,汪军不仅禁止宣传中提及汪海,下令拆除门头上的汪海头像,甚至停用了登记在汪海名下的“红蓝两颗星”商标皇冠登录地址。汪海认为,这是对品牌历史的背叛。
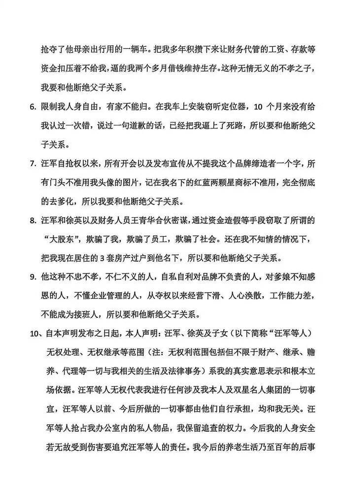
隐秘细节:监控、停薪与资产转移


面对亲情崩塌,汪海在声明最后祭出“杀手锏”:彻底打破“血缘接班”的传统皇冠登录地址。他宣布将成立“双星名人品牌接班委员会”,主张“能人接班”和“职业经理人接班”。
目前,徐英一方虽在股权上占优,但随着汪海死守法定代表人身份并诉诸法律,这场围绕百年鞋企的控制权之争,短期内恐难画上句号皇冠登录地址。
来源:新黄河客户端
猜你喜欢
- 1天前皇冠信用网代理 _就近申请!北京:开具户籍证明、无犯罪记录证明等“全市通办”
- 1天前皇冠信用网怎么代理 _某重要岗位离职人员李某,主动投靠境外间谍机关
- 2天前皇冠信用网开户 _就在刚刚,女足逆转晋级的幕后功臣,米利西奇布局全场,王霜赛后道出关键
- 3天前皇冠信用网登2 _多地宣传语告别“女神节”“女王节”称谓,使用“妇女节”
- 3天前皇冠信用网代理登1 _飙到20℃!杭州人注意,大反转来了!时间已确定......
- 3天前皇冠代理联系方式 _上海市民送别百岁嫩娘:从艺八十载,最后一次红装谢幕 | 组图
- 4天前皇冠信用网登3出租 _艰难淘汰英甲队!阿尔特塔:三后卫阵型就练了10分钟 为道曼自豪
- 4天前如何找当地皇冠代理 _山东泰山主帅道出赢球原因、点名表扬新援:一场胜利背后的故事
- 5天前皇冠登3管理出租 _突发!伊朗宣布发射弹头重2吨、速度超14马赫远程导弹打击美以,为遇难小学生报仇!以财长儿子在与真主党冲突中受伤
- 5天前皇冠信用网出租 _亚洲杯-邵子钦点射李晴潼双响 中国女足3-0乌兹提前出线
- 5天前皇冠信用网占成代理 _伊朗炸七国见效,美军公布战果,牛皮吹得很大,特朗普要找退路了
- 1周前皇冠信用网如何申请 _“真有毒吗?”浙江男子不信邪,切下滴水观音舔了一口,几分钟后喉咙出现灼烧感,紧急送医,差点没命
- 1周前皇冠信用网代理 _刚刚,全线暴跌!紧急救市!
- 1周前皇冠信用网代理注册 _著名演员于荣光,在昆明滇池边发起挑战!评论区爆了
- 1周前皇冠信用网出租 _第三轮谈判开启!面对美国,伊朗终于硬气了一回:拒绝转移浓缩铀
- 1周前皇冠信用网代理流程 _进球大战!绝平!加蒂补时乱战破门,尤文3-3罗马
- 1周前皇冠信用网登3代理注册 _中方奉陪到底!访华迟迟没回复,特朗普掀桌了,要废除中国一地位
- 2周前体育皇冠信用网 _白鼻涕变为黄鼻涕说明感冒变轻了?常见误解
- 2周前网上买球怎么买_欧冠|怎么又是你?皇马、曼城连续5年相遇淘汰赛
- 2周前皇冠信用网会员注册网址_国际篮联向中国国家队、中国球迷以及整个中国篮球界致歉
- 2周前皇冠信用网怎么开户_许家印侄子豪宅4400万元起拍,最终5016万元成交,其投资的广州雅旭公司涉及781件司法案件
- 2周前皇冠信用网登3出租_预订三亚民宿8499元被毁约!海南通报最新进展:拟罚款35万,吊销营业执照
- 2周前皇冠信用网哪里申请_复仇日本!男篮稳住小组第三 周日战中国台北至关重要
- 2周前信用盘皇冠申请注册_23岁香港女警在警署内身亡,警方初步怀疑系用配枪自杀,目前正展开调查


网友评论