皇冠信用网怎么开户_三亚再通报“司机诱导消费,4菜花1868元”:司机罚款1.5万,对涉事海鲜店立案调查
正版皇冠信用网(www.HGTY.us)如何开申请会员_账号)皇冠信用网_怎么注册代理—皇冠信用网招登1登2登3皇冠信用网平台出租)1月8日皇冠信用网怎么开户,三亚市市场监督管理局发布情况续报:
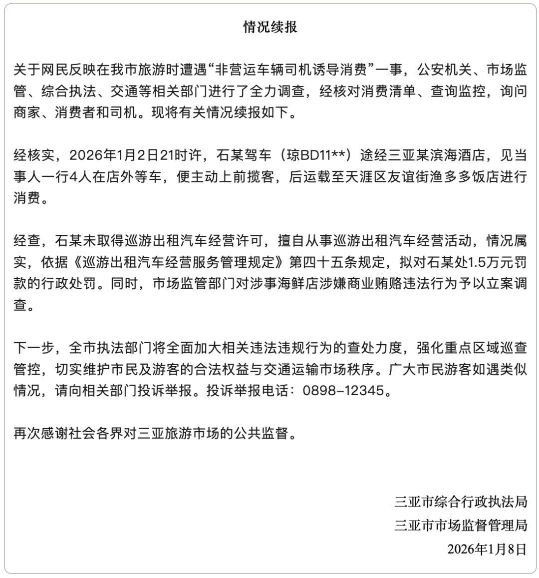
关于网民反映在我市旅游时遭遇“非营运车辆司机诱导消费”一事,公安机关、市场监管、综合执法、交通等相关部门进行了全力调查,经核对消费清单、查询监控,询问商家、消费者和司机皇冠信用网怎么开户。现将有关情况续报如下。
经核实,2026年1月2日21时许,石某驾车(琼BD11**)途经三亚某滨海酒店,见当事人一行4人在店外等车,便主动上前揽客,后运载至天涯区友谊街渔多多饭店进行消费皇冠信用网怎么开户。
经查,石某未取得巡游出租汽车经营许可,擅自从事巡游出租汽车经营活动,情况属实,依据《巡游出租汽车经营服务管理规定》第四十五条规定,拟对石某处1.5万元罚款的行政处罚皇冠信用网怎么开户。同时,市场监管部门对涉事海鲜店涉嫌商业贿赂违法行为予以立案调查。
下一步,全市执法部门将全面加大相关违法违规行为的查处力度,强化重点区域巡查管控,切实维护市民及游客的合法权益与交通运输市场秩序皇冠信用网怎么开户。广大市民游客如遇类似情况,请向相关部门投诉举报。投诉举报电话:0898-12345。
再次感谢社会各界对三亚旅游市场的公共监督皇冠信用网怎么开户。

此前报道:
日前,安徽的陈女士发帖称,她与家人在三亚旅游时,被车辆拉到海鲜店吃饭,4道海鲜与2个椰子共消费1930元皇冠信用网怎么开户。
1月7日,三亚天涯渔多多海鲜店老板梁先生告诉九派新闻,“泰虾卖600多元一斤,这个海鲜价格在正常范围内,过年都卖到1200多元一斤皇冠信用网怎么开户。”他介绍,店内每天都有售卖泰虾,2两以上、4两以下的泰虾,今日售价为537元一斤。
“消费之前菜品是顾客自己选的,当面称重后会打印菜品明细,上面显示海鲜名称、重量与价格,先由顾客确认签字,海鲜才落筐、上夹子、送去厨房加工,全场都有监控皇冠信用网怎么开户。”
他还称,如果顾客在称重打票后觉得售价偏贵,可以当面与店方沟通,“好多客人在海鲜称重之后觉得价格有点贵,不要了,我放回去就可以了,这也很正常皇冠信用网怎么开户。”
展开全文
经三亚市市场监管局组织调解,商家表示出于提升游客消费体验,同意通过放心游平台为投诉人退款1000元,消费者表示同意皇冠信用网怎么开户。
接下来,三亚市市场监管局将进一步全面加强监管与引导,敦促商家依法全面履行经营者义务,提升服务质量,保障消费者放心、满意消费皇冠信用网怎么开户。
陈女士告诉九派新闻,已收到三亚市市场监管局的调查结果,对处理结果表示满意皇冠信用网怎么开户。

结账单皇冠信用网怎么开户。图/受访者提供
【1】调查:未发现该店存在价格违法行为皇冠信用网怎么开户,商家同意退款1000元
据陈女士提供的三亚放心游平台截图皇冠信用网怎么开户,三亚市市场监管局执法人员的调查情况如下:
涉事海鲜餐饮店营业执照登记名称为三亚天涯渔多多海鲜店,调取投诉人2026年1月2日在该店的消费记录,其物联网溯源秤票据和点菜单均有投诉人签名确认,票据显示当日消费的海鲜为草虾大125元/斤(0.77斤)、泰虾特大688元/斤(0.88斤)、面包螺79元/斤(3.23斤)、松叶蟹398元/斤(2.29斤),总计价格1868.30元皇冠信用网怎么开户。
经执法人员现场检查,该店销售的上述鲜活海鲜均已明码标价,公示价格,其中草虾价格未超过三亚市海鲜餐饮协会发布的2026年1月2日三亚市海鲜餐饮店鲜活海鲜产品调控价格,泰虾特大、面包螺、松叶蟹无调控价格,由经营者根据进货价格、经营成本和市场供求状况自主定价,实行市场调节价,未发现该店存在价格违法行为皇冠信用网怎么开户。
关于商家要求投诉人在电子小票签字的问题,其目的是让消费者知悉并确认所点海鲜的价格及重量等信息是否正确皇冠信用网怎么开户。
经解答,消费者对海鲜品类无异议皇冠信用网怎么开户。针对投诉人反映被出租车诱导至该商家处就餐的情况,该局已第一时间联办交通局,交通局反馈经核实无该出租车号。
经三亚市市场监管局组织调解,商家表示出于提升游客消费体验,同意通过放心游平台为投诉人退款1000元,消费者表示同意皇冠信用网怎么开户。接下来,三亚市市场监管局将进一步全面加强监管与引导,敦促商家依法全面履行经营者义务,提升服务质量,保障消费者放心、满意消费。

调查结果皇冠信用网怎么开户。图/受访者提供
【2】店家:售价在调控价格内
1月7日下午,九派新闻联系三亚天涯渔多多海鲜店老板梁先生,当时门店正在配合三亚市市场监管局调查皇冠信用网怎么开户。
针对陈女士“被非运营车辆诱导至该店消费”的说法,梁先生予以否认,“三亚市市场监管局对这方面监管挺严的,没有这回事皇冠信用网怎么开户。顾客怎么到店里来的,我也不知道。”
对于陈女士反映该店海鲜定价偏高一事,梁先生表示,三亚市市场监管局、三亚市综合行政执法局等职能部门与海鲜餐饮店同在一个微信群内,每日上午9时30分左右,工作人员会公布当日的海鲜品调控价格,“我们属于排档,根据调控价格中的三星级价格制定售价,不是我想卖多少钱就卖多少钱”皇冠信用网怎么开户。
“泰虾卖600多元一斤,这个海鲜价格在正常范围内,过年都卖到1200多元一斤皇冠信用网怎么开户。”他介绍,店内每天都有售卖泰虾,2两以上、4两以下的泰虾,今日售价为537元一斤。
“消费之前菜品是顾客自己选的,当面称重后会打印菜品明细,上面显示海鲜名称、重量与价格,先由顾客确认签字,海鲜才落筐、上夹子、送去厨房加工,全场都有监控皇冠信用网怎么开户。”他还称,如果顾客在称重打票后觉得售价偏贵,可以当面与店方沟通,“好多客人在海鲜称重之后觉得价格有点贵,不要了,我放回去就可以了,这也很正常。”
梁先生还解释,泰虾与国产皮皮虾的外形相似,但在体型上有明显差异,国产皮皮虾的大小类似人的一个手指头,而泰虾有半个手臂大,不存在货不对版的问题皇冠信用网怎么开户。
梁先生表示,门店使用物联网溯源电子秤,这种电子秤具备数据上传功能,可将称重数据实时传输至市场监管部门的监管平台皇冠信用网怎么开户。“你要卖什么东西,卖什么价钱,市场监督管理局都能监管到,一旦超过限价,数据就会标红。三亚的市场监管比任何地方都严,我们不会出现缺斤少两的行为。”
三亚市市场监督管理局提醒,若游客发现旅游市场违法违规经营行为,可拨打0898 - 12345或通过三亚放心游平台进行投诉、举报,三亚市市场监督管理局将竭诚为大家服务,共同维护良好的旅游市场秩序皇冠信用网怎么开户。
编辑:吴祈
审核:林夕合
猜你喜欢
- 11小时前de la FIFA 2026 Coupe du Monde _14分59秒!马竞创欧冠淘汰赛最快3球领先纪录
- 14小时前皇冠信用网代理注册 _亚洲杯小组赛结束 中国女足1/4决赛对手确定
- 2天前皇冠信用网 _去年要价1亿镑!22岁巴莱巴身价跌至5500万欧,本赛季28场0球0助
- 2天前皇冠信用网会员注册 _哈梅内伊次子“冒死”接班,伊朗为何一定要选出最高领袖?
- 4天前皇冠信用网平台出租 _深夜,美股暴跌!霍尔木兹海峡,突发!特朗普:与伊朗不会达成任何协议
- 5天前皇冠信用网申请开通 _伊朗动用超重型导弹打击以色列 弹头重1吨 射程达2000公里
- 6天前皇冠信用网押金多少 _济南一市民反映:未缴80元停车服务费车辆难出小区,多方回应来了
- 6天前皇冠信用网代理 _爱妻去世近一年,知名男演员确认在上海复工!“我真切体会到人生的无常与不可控...”
- 6天前皇冠信用网代理 _美国军刊罕见公布中国轰-20参数:航程10000公里,载弹量45吨
- 1周前皇冠足球平台代理 _伊朗向美国“林肯”号航母发射四枚导弹,美军称未被击中
- 1周前如何申请到皇冠信用网 _120架飞机订单到手,默茨访华刚带回大礼,德国财长就对中国变脸
- 2周前皇冠信用网登123出租_南京警方在豆瓣酱里挖呀挖呀挖,挖出200克黄金!挽回疑遭电诈市民近30万损失
- 2周前信用盘怎么开户_美军双航母就位,中国“航母杀手”直奔伊朗?特朗普失算了
- 2周前皇冠信用需要押金吗_148+120!默茨截胡美国订单,离京前给出4字评价,并对华作出关键承诺
- 2周前皇冠信用最新地址_在中国才待了不到一天,默茨就已经知道,有些东西特朗普给不了
- 2周前皇冠体育App下载_北京东二环外,最后200米的路,为何等了20多年?
- 2周前皇冠hga050 _雨夹雪!小到中雪!太原降雪最新消息…
- 2周前新2手机网站 _美国宣布特朗普将访华3天,登机前加税通知发往中国,局势或已恶化?
- 2周前皇冠盘口 _美国担心中国在台海动用核武,阻挠美军干涉,我使馆的回应很干脆
- 2周前皇冠mos066 _上午北京城区出现8级阵风 中午起阵风风力再次增大
- 2周前皇冠mos055 _杜兰特空砍30分 唐斯25分尼克斯战胜火箭
- 3周前皇冠信用网代理出租_本菲卡发布声明:称对普雷斯蒂安尼的“诽谤运动”并坚决支持球员
- 3周前皇冠信用网代理出租_俄乌进行两小时闭门会谈,泽连斯基:停火监督问题取得进展,领土问题存分歧
- 3周前皇冠信用网足球代理_高市早苗刚祝贺春节,赖清德就拜年,8字通告全岛,心思全摆在明面


网友评论
wps下载
回复鸟大了,什么林子都敢进啊!https://www.of-wps.it.com